La construction du graphe de connaissance institutionnel nécessite l’acquisition et la mise à jour du référentiel des structures de l’établissement.
Ligne directrices pour la modélisation des structures
CRISalid inscrit ses travaux dans le cadre national constitué par le Cadre de référence des structures de la recherche, défini par le ministère de l’Enseignement supérieur et de la Recherche et publié par l’ABES en septembre 2025. Ce choix est notamment requis afin d’assurer l’interopérabilité des CRIS d’établissement avec la future plateforme Rnest.
En parallèle, bien que le graphe de connaissance CRISalid ne soit pas directement implémenté selon les technologies du web sémantique, il s’efforce de se conformer au modèle CERIF 2, en vue de permettre la diffusion de l’information de recherche sur le web de données.
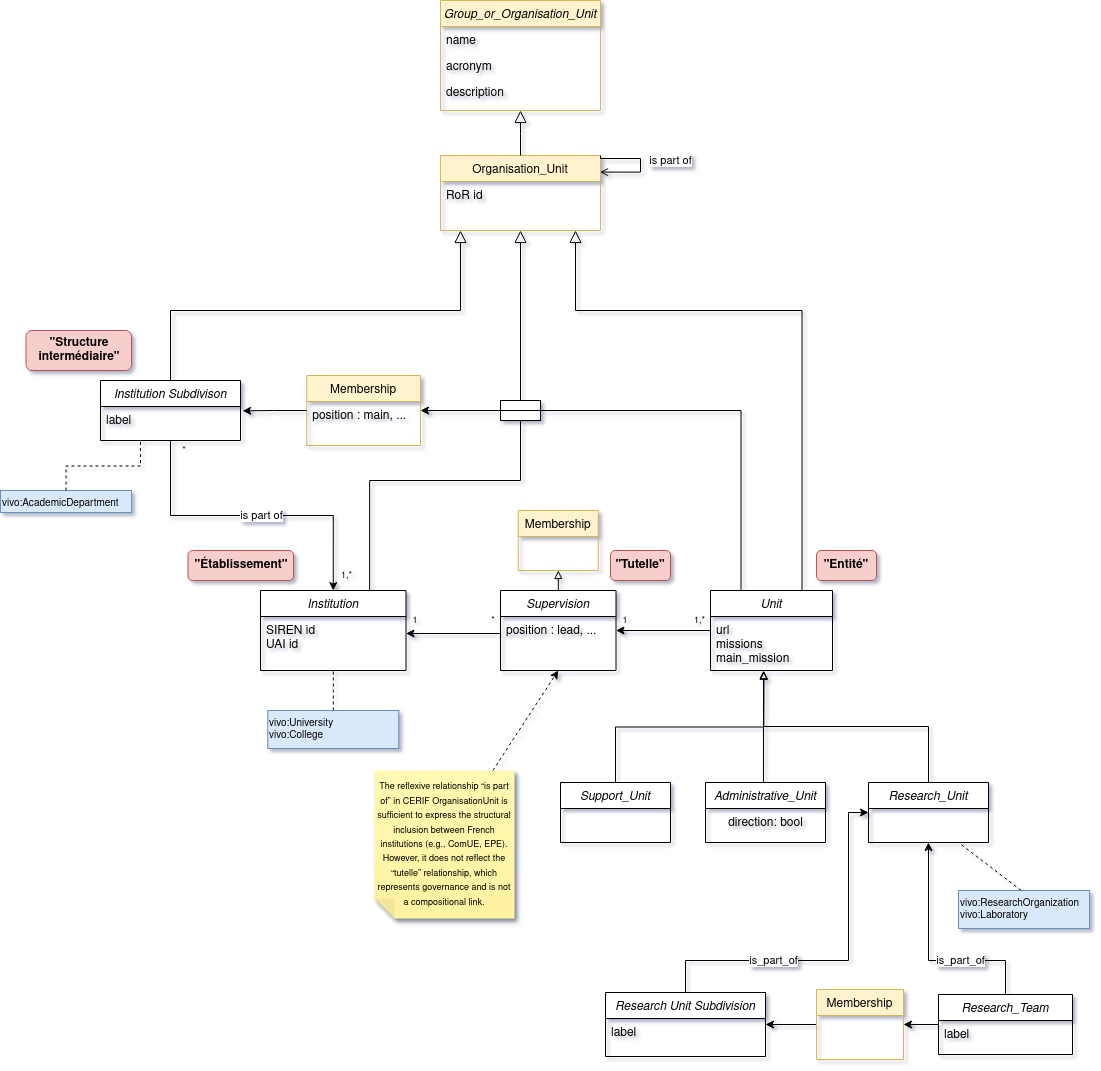
Confronté à la diversité des modèles nationaux d’organisation de la recherche, CERIF 2 ne modélise les structures qu’à un niveau très générique (Group, Organization Unit), laissant aux acteurs nationaux le soin de décliner le standard localement.
Le cadre de référence distingue quant à lui trois types généraux d’entités : « établissements », « structures intermédiaires » et « entités ».
Une entité est définie comme une structure interne à un établissement :
- dans laquelle du personnel est affecté ;
- disposant d’un budget propre ;
- et dont la mission principale (recherche, services scientifiques, services administratifs) détermine le rôle.
Une structure intermédiaire est une structure interne à un établissement regroupant des entités selon différents axes (thématique, territorial, fonctionnel).
Modélisation du graphe de connaissance CRISalid
L'ensemble des types d'organisation décrits par le cadre de référence s'inscrit dans la notion d'Organisation_Unit au sens de CERIF 2 (organisation au sens formel, qui peut comporter des membres).
La catégorie Institution correspond aux « établissements » au sens de Rnest. Outre la personnalité morale ou juridique, les institutions se caractérisent surtout par leur rôle d’employeurs (relation CERIF
Employment) vis-à-vis des personnes.
Les « entités » au sens de Rnest sont reprises dans le type Unit : il s’agit principalement de laboratoires (UMR, unités propres), mais aussi de services de support ou administratifs.
La relation d’inclusion is part of définie par CERIF correspond imparfaitement à la relation française de tutelle entre institutions et laboratoires ; celle-ci est donc représentée par un concept spécifique (Supervision), dérivé de
Membership, afin de la distinguer des relations compositionnelles classiques (par exemple entre laboratoire et équipe).
Research_Team représente ici les composantes internes des unités de recherche (Research_Unit), dans la diversité de leurs appellations : « équipes », « axes », « thématiques », etc., l’emploi de ces vocables étant fluctuant selon les contextes.
Le type Unit_Subdivision vise à permettre à certaines unités de grande taille (essentiellement des laboratoires) de représenter leur structuration interne complexe, dans laquelle les équipes font elles-mêmes l’objet de regroupements.
Pour en savoir plus
Voir les échantillons de données établissements.
